# Week 3 - Intradomain routing
Last edited: 2024-05-29
# Important Readings
Experience in Black-box OSPF Measurements http://conferences.sigcomm.org/imc/2001/imw2001-papers/82.pdfLinks to an external site.
# Book References
If you have access to the Kurose-Ross book and the Peterson book, you can find the list of chapters discussed in this lecture. As mentioned in the course schedule, purchasing the books is not required.
Kurose-Ross (6e)
- 4.5.1:The Link-State (LS) Routing Algorithm
- 4.5.2: The Distance- Vector (DV) Routing Algorithm
- 4.6.1: Intra-AS Routing in the Internet: RIP
- 4.6.2: Intra-AS Routing in the Internet: OSPF
Kurose-Ross (7e)
- 5.2.1The Link-State (LS) Routing Algorithm
- 5.2.2: The Distance- Vector (DV) Routing Algorithm
- 5.3: Intra-AS Routing in the Internet: OSPF
Kurose-Ross (8e)
- 5.2.1: The Link-State (LS) Routing Algorithm
- 5.2.2: The Distance- Vector (DV) Routing Algorithm
- 5.3: Intra-AS Routing in the Internet: OSPF
# Optional Readings
Hot Potatoes Heat Up BGP Routing https://www.cs.princeton.edu/~jrex/papers/hotpotato.pdfLinks to an external site.
Traffic Engineering With Traditional IP Routing Protocols https://www.cs.princeton.edu/~jrex/teaching/spring2005/reading/fortz02.pdfLinks to an external site.
Dynamics of Hot-Potato Routing in IP Networks https://www.cs.princeton.edu/~jrex/papers/sigmetrics04.pdfLinks to an external site.
OSPF Monitoring: Architecture, Design and Deployment Experience https://www.cs.princeton.edu/~jrex/teaching/spring2005/reading/shaikh04.pdfLinks to an external site.
# Routing
# Intradomain routing
Here are two main algorithms, these use two different approaches to how route packets .
Distance vector routing algorithms
Routing Information Protocol (RIP)
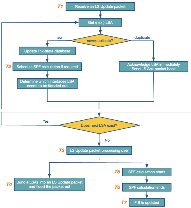
When using OSPF the computation is handled by the router processor as apposed to the switching fabric which handles message forwarding.

The process the router goes through is:
- Collect LSA ’s from other routers.
- Use Dijkstra’s algorithm to calculate new shortest paths and update Forwarding information base (FIB)
- Forward messages using the switching fabric
This can be summarised by the following flow chart.

# Traffic Engineering
The process of deciding the weights between routers can be complicated as small changes in weights can have a large impact to the traffic flow. There is a framework for this.