# Week 11 - CDNs and overlay networks

Last edited: 2026-02-05

# Reading

# Important Readings

The Akamai Network: A Platform for High-Performance Internet Applications https://dl.acm.org/doi/10.1145/1842733.1842736Links to an external site.

Open Connect Everywhere: A Glimpse at the Internet Ecosystem through the Lens of the Netflix CDN https://arxiv.org/pdf/1606.05519.pdf Links to an external site.

# Book References

Kurose-Ross, 7e, Section 2.4, DNS—The Internet’s Directory Service

Kurose-Ross, 7e, Section 2.6, Video Streaming and Content Distribution Networks

# Optional Readings

Server Selection

C3: Internet-Scale Control Plane for Video Quality Optimization https://www.usenix.org/system/files/conference/nsdi15/nsdi15-paper-ganjam.pdf Links to an external site.

Shedding Light on the Structure of Internet Video Quality Problems in the Wild https://conferences.sigcomm.org/co-next/2013/program/p357.pdfLinks to an external site.

Where Do You “Tube”? Uncovering YouTube Server Selection Strategy https://ieeexplore.ieee.org/document/6006028Links to an external site.

Google Data Centers https://www.google.com/about/datacenters/inside/locations/index.htmlLinks to an external site.

Understanding Hybrid CDN-P2P: Why Limelight Needs Its Own Red Swoosh, https://dl-acm-org.prx.library.gatech.edu/doi/10.1145/1496046.1496064Links to an external site.

User-perceived application experience

Shedding Light on the Structure of Internet Video Quality Problems in the Wild https://conferences.sigcomm.org/co-next/2013/program/p357.pdfLinks to an external site.

EONA: Experience-Oriented Network Architecture https://conferences.sigcomm.org/hotnets/2014/papers/hotnets-XIII-final121.pdfLinks to an external site.

Assessing Affinity Between Users and CDN Sites https://www.isi.edu/~johnh/PAPERS/Fan15a.pdfLinks to an external site.

Developing a Predictive Model of Quality of Experience for Internet Video https://www.cs.cmu.edu/~srini/papers/2013.Balachandran.sigcomm.pdf Links to an external site.

Chord: A Scalable Peer-to-peer Lookup Service for Internet Applications https://pdos.csail.mit.edu/papers/chord:sigcomm01/chord_sigcomm.pdf Links to an external site.

Reverse Engineering the Youtube Video Delivery Cloud https://pdfs.semanticscholar.org/4c48/501e2aa3e9c3e2507617f8cec2db16b01490.pdf Links to an external site.

On CDNs and ISPs Interplay

Pushing CDN-ISP Collaboration to the Limit https://www.akamai.com/content/dam/site/en/documents/research-paper/pushing-cdn-isp-collaboration-to-the-limit-technical-publication.pdf Links to an external site.

P2P and Gaming:

http://ccr.sigcomm.org/online/files/p315.pdf Links to an external site. https://conferences.sigcomm.org/sigcomm/2011/papers/sigcomm/p474.pdf Links to an external site. http://ccr.sigcomm.org/online/files/p2p_gaming.pdf Links to an external site. https://www.cs.cmu.edu/~junchenj/c3.pdfLinks to an external site.

# CDN revisited

The classic way to make a service available on the internet was to host it on a single machine and let users find that IP. This has a number of drawbacks for larger service providers:

  • Your users might be dispersed over a large geographical area causing:
    • Latency for clients a long way away.
    • Excessive use of bandwidth if multiple users far away are accessing the same data. (Literally the same packets are being transmitted multiple times across the same path.)
    • Relying on multiple ISPs to route your traffic to your consumers.
  • Your single server is a massive single point of failure.

Therefore large content providers use CDNs .

CDN

However even using CDNs there are still massive challenges content providers face:

  • Peering point congestion: There are financial incentives to speed up the “first mile” to web hosts and “last mile” to customers. However, the real bottleneck appears in the middle mile with peering points between networks.
  • Inefficient routing protocols: BGP was not built for modern demands - it only uses AS hop count not factors like congestion and latency and well-documented security vulnerabilities for misconfiguration and malicious attacks.
  • Unreliable networks: You rely on everyone in-between you and your consumer. So natural disaster, configuration failures, severing of underwater cables are all problems that might affect you.
  • Inefficient communication protocols: TCP is also not designed for the modern internet with its over head of ACKing packets and congestion control. Although a lot of research has been put into replacing it - it is slow to take on.
  • Scalability: Scaling up infrastructure is expensive and takes time. Therefore responding to random surges in current demand or scheduled increases can be hard.
  • Application limitation and slow adaption: As there is so much old infrastructure it takes a long time for new protocols to be adopted by internet browsers, routers and firewalls.

There have been two massive shifts in the internet infrastructure recently:

  1. The sheer scale of users - this has pushed old protocols and infrastructure to its limits.
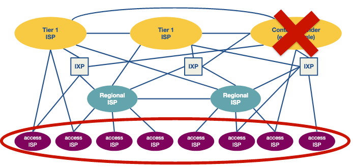
  2. The flattening of the internet - the rise of IXPs has shifted us from having ISPs as the backbone of the internet with a few connection points into a more flat well connected structure.

Both these changes mean that more traffic is exchanged locally instead of traversing the whole hierarchy of the internet. This has been driven by large players such as Google, Facebook, and Netflix. For example, see below Netflix’s CDN infrastructure across the globe.

Netflix Infra

CDNs can be privately owned like in Netflix’s case or owned by a third party such as Akamai and Limelight.

Owning a CDN comes with many challenges:

  • Owning lots of real-estate and physical hardware.
  • Consuming a lot of power and requiring a lot of cooling.
  • Staying well-connected to the internet.
  • Managing performance and upgrading your infrastructure.

# CDN server placement

There is a spectrum in the philosophy on server placement, with the extremes represented below.

  • Enter deep: Using lots of CDN access points close to end users.
    • This has the advantage of always being close to end users reducing latency and bandwidth usage.
    • This has the disadvantage of maintaining lots of different locations and distributing your content to them all quickly. Enter Deep
  • Bring home: Using a few larger server clusters at key points.
    • Much easier to maintain and keep synchronised.
    • Larger latency and bandwidth use to get to end consumers.

There are lots of hybrid approaches. Such as Google with 16 mega data-centers and 50 smaller clusters deeper into the network.

# DNS with a CDN

In the traditional approach to hosting DNS was fairly simple. You would look up the domain of the server and it would provide the IP address of the cluster that provided the content. With a CDN there are multiple clusters that client could be directed to.

Below is and example for the site www.NetCinema.com who use DNS KingCDN .

Cdn Dns Example

  1. The user is on the NetCinema website finding some content they want to watch.
  2. User clicks on a link that has a subdomain linked to the CDN part of NetCinemas network i.e. video.netcinema.com. This sends a request to their local DNS server.
  3. An iterative DNS lookup happens returning a NS record first to the authoritative DNS server for netcinema. This redirects them to KingCDN’s authoritative server.
  4. KingDNS authoritative server then has to work out what the best cluster to send the user to. Once it has done that it returns the IP address in a DNS A record .
  5. Their local DNS then returns them the IP address of the selected CDN server.
  6. The user then requests the content from the CDN content server.

This leaves the question - how does the authoritative CDN server decide which CDN content server to redirect the user to. Here there are really two major questions.

  • Which cluster to send the user to. Cluster Selection
  • Which server within that cluster to send the user to. Server Selection

# Cluster selection

The most intuitive answer to this question is to choose the cluster geographically closest to the end user. Geography This can work well in a lot of cases, but it is more complex and sub-optimal than you might expect.

  • You do not know the IP of the end user, only the IP of their local DNS server.
    • There is a proposition to propagate the IP of the requesting user through the DNS protocol but this has not caught on yet.
  • However, this server might not always have the best connection.
    • The server might be congested due to the level of traffic getting directed towards it.
    • The local topology of the AS might mean the geographically closest server is not the closest in terms of the internet.

This second limitation can be over-come using metrics and evaluating how good a connection each CDN cluster has to the local DNS .

There are a couple metrics we can calculate to assess how good a fit each server is:

  • Network delay.
  • Available bandwidth.
  • Application specific metrics.
    • How fast a HTTP page loads.
    • Buffer rate for video applications. Though to measure these we have two approaches:
  • Active measurements: When each local DNS requests a record we calculate them for each CDN content server to the DNS server.
  • Passive measurements: Clusters keep an index of these metrics for different Subnets that it passes back to the controller.

Implicitly in both these approaches there exists a central controller that determines where to send the client. However this has limitation when it comes to scaling.

Researchers have proposed the design of a distributed system that uses a two-layered system.

  • A coarse-grained global layer operates at larger time scales (timescale of a few tens of seconds (or minutes)). This layer has a global view of client quality measurements. It builds a data-driven prediction model of video quality.
  • A fine-grained per-client decision layer that operates at the millisecond timescale. It makes actual decisions upon a client request. This is based on the latest (but possibly stale) pre-computed global model and up-to-date per-client state.

Distrubuted Cdn Controller

A second challenge in the above approach is that it needs to have data for different subnet-cluster pairs. Thus, some of the clients deliberately need to be routed to sub-optimal clusters.

# Server selection

Once we have selected a cluster, we need to choose a server inside that cluster. Let’s go through the ideas we might have.

  • The simplest approach is to use round-robin requests to available servers. Though due to the random nature of different requests, this will likely cause one server to become overloaded.
  • Load balance to the least utilised server. However, this is also not optimal in the CDN use case. As content servers will lazily load content, load balancing will mean all servers will need to cache most of the content they offer. Each new request will have a delay whilst they load it and free up memory.
  • Divide requests based on the content they are requesting through a hashing technique. This idea is simple but slightly harder to implement as the nature of a data centre is that machines will come up and down fairly randomly. Therefore we need a fairly consistent and balanced way to hash the material to a server.

Consistent hashing

Consistent hashing was first used in peer-to-peer networks such as Napster and Bittorrent.

# Network protocols used for cluster/server selection

This whole process uses 3 protocols :

# DNS

DNS

An example of a recursive query can be found below.

Dns Recursive

The DNS system is sped up through caching, with DNS records having a TTL field which determines the time they can be cached for.

DNS records

The key message types are:

# IP Anycast

IP Anycast

Below is an example where we start IP Anycast from our content servers C1 and C2. We are trying to find the shortest AS -path to client 1 and client 2.

Ip Anycast Example

DNS servers use this to find the closest DNS server to the client.

# HTTP redirection

HTTP redirection

Whilst this costs time in terms of completing the request it can be useful for load balancing.